Fig. 6
From: Cerebrospinal fluid cells immune landscape in multiple sclerosis

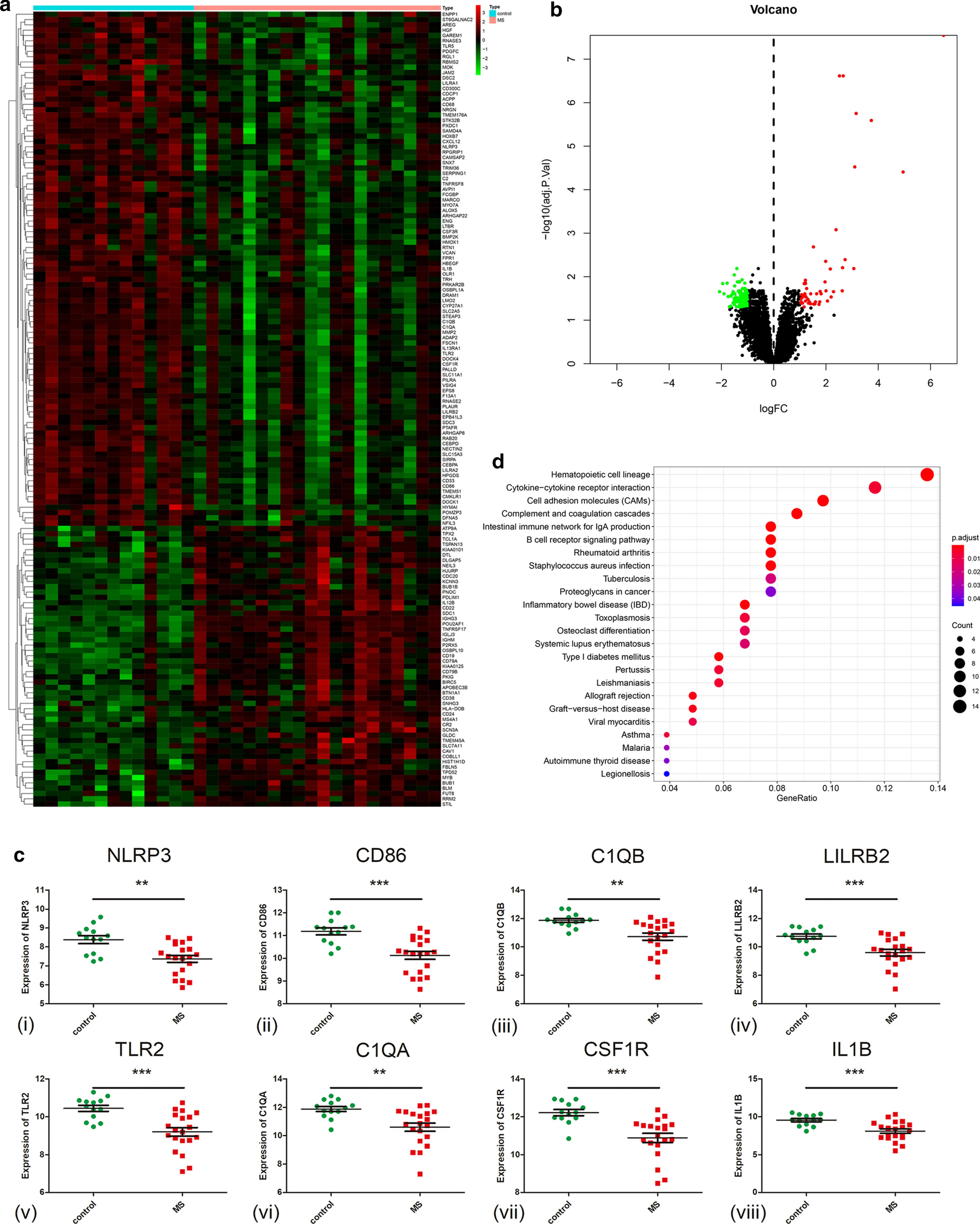
Differentially expressed genes of validation dataset E-MTAB-2374. a Heatmap of 150 DEGs between MS cases and control group. Green represents relatively downregulated genes, red represents upregulated genes, black represents genes showing no significant alteration. DEGs, differentially expressed genes. b Volcano plot showed 150 DEGs between MS cases and control group. c The expression of 8 overlapped core genes in validation dataset. d Bubble plot of KEGG gene set enrichment analysis of among all the DEGs. Gene ratio: the ratio of the enriched genes to the total number of genes in the relative pathway in the database. Count: the DEGs number enriched in each pathway